MySQL 如何通过Mysql的二进制日志恢复数据库数据 蝉知企业门户系统是一款开源免费、专向企业营销使用的建站系统,以方便企业快捷地搭建一个专业的企业营销网站,进行宣传,开展业务,服务客户。蝉知系统内置了文章、产品、商城、论坛、评论、会员、博客、问答工单等功能,同时还可以和微信集成绑定。功能丰富实用,后台操作简...
MySQL MySQL 数据库压力测试 sysbench工具详解与实战 sysbench是一个基于LuaJIT脚本的多线程基准测试工具。2004年由Peter Zaitsev(Percona公司创始人)开发,在其0.5版本中可以使用Lua脚本实现OLTP测试。2016年重构了sysbench代码,并在2017年2月针对新的硬件...
MySQL MySQL数据库开发:group by 有哪些注意事项 前言: 注意:本文以下内容基于 MySQL 5.7 InnoDB 数据库引擎。 1.group by 后面不能加 where 在 MySQL 中,所有的 SQL 查询语法要遵循以下语法顺序: select from where group by havin...
MySQL MySQL数据库开发:避坑:Sql中 in 和not in中有null值的情况说明 Sql中in和not in中有null值的情况 1)in的逻辑规则是or not in 的逻辑规则是 and 2)判断null 的sql语句为 is not null 或者 is null 3)当遇到 null = null 的判断是时由于不符合null的...
MySQL MySQL视频 – 入门到精通-备份-增量备份及数据恢复基础实战(12节)2.57G 视频目录 01-备份数据的意义及重要性.mp4 02-mysqldump多个命令参数备份实战.mp4 03-mysqldump逻辑备份的工作原理.mp4 04-备份多个库的思想及多种方法讲解.mp4 05-mysql单多表的备份实战及脚本批量备份讲解.mp...
MySQL 教你如何解决Navicat低版本连接MySQL8.0的数据库 今天下了个 MySQL8.0,发现Navicat连接不上,总是报错1251; 原因是MySQL8.0版本的加密方式和MySQL5.0的不一样,连接会报错。 试了很多种方法,终于找到一种可以实现的: 更改加密方式 1.先通过命令行进入mysql的root账户...
MySQL SQL开发知识:sql获得当前时间以及SQL比较时间大小详解 1. MySQL 1) MySQL中提供了NOW()函数,用于取得当前的日期时间,NOW()汗水、SYSDATE()、CURRENT_TIMESTAMP()等别名如下: SELECT NOW(), SYSDATE(), CURRENT_TIMESTAMP ...
MySQL MySQL数据库开发:存储过程之流程控制while,repeat,loop循环 前言 循环是一段在程序中只出现一次,但可能会连续运行多次的代码。 循环中的代码会运行特定的次数,或者是运行到特定条件成立时结束循环。 循环分类: while repeat loop 循环控制: leave 类似于 break,跳出,结束...
MySQL MySQL开发知识:关于django连接mysql数据库并进行数据库的创建的问题 6、以后在开发中如果想对表结构进行调整 之前用pymysql连接数据库的方法太繁杂了,用django自带的orm进行数据库的创建修改。 1、首先在终端打开数据库 mysql -u root -p 2、在django的settings.py文件里找到DATA...
MySQL 异常处理:MySQL连接时出现2003错误的解决方法 前言 第一次用mysql,打开mysql的图形化界面要连接时,出现2003错误。究其原因,可能是mysql的服务没有启动。本文章主要围绕这个解决办法展开。 1.报错截图 在这里连接的时候就会出现错误 2.解决办法 出现这个问题的时候,一般是mysql服务没...
MySQL SQL开发知识:MySQL分区创建索引以及分区介绍总结 MySQL 分区建索引介绍 mysql分区后每个分区成了独立的文件,虽然从逻辑上还是一张表其实已经分成了多张独立的表,从“information_schema.INNODB_SYS_TABLES”系统表可以看到每个分区都存在独立的T...
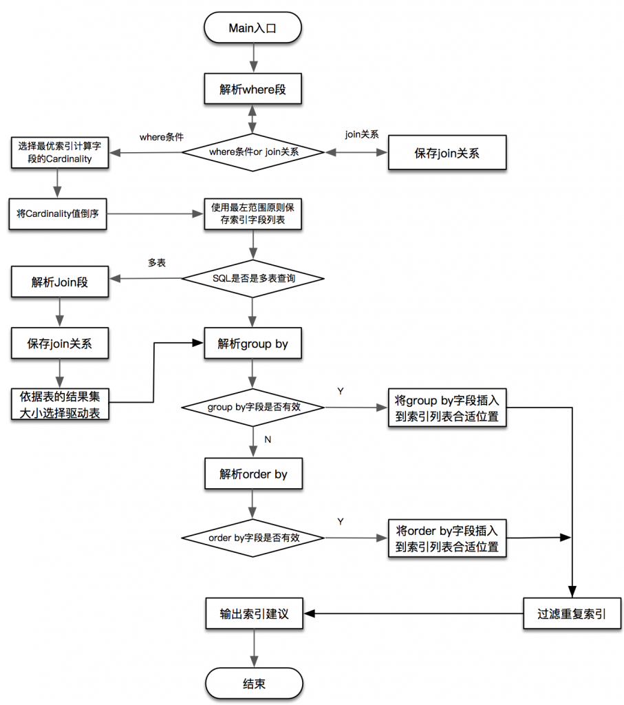
MySQL 美团SQL优化工具SQLAdvisor 介绍 在数据库运维过程中,优化 SQL 是 DBA 团队的日常任务。例行 SQL 优化,不仅可以提升程序性能,还能够降低线上故障的概率。 目前常用的 SQL 优化方式包括但不限于:业务层优化、SQL逻辑优化、索引优化等。其中索引优化通常通过调整索引或新增索...