Linux系统 系统知识讲解:Linux驱动之platform总线详解 1、platform 总线简介 1.1、Linux 驱动的分离和分层思想 1.1.1、Linux 驱动的分离 先讲 Linux 驱动的分离,Linux 操作系统支持在各类 CPU 上运行,因为每一种 CPU 对设备的驱动不一样,这样就造成了...
Linux系统 教你如何搭建Centos7环境下YUM的源设置,安装软件超级简单 1.进入yum源的配置文件 2.ls查看配置文件的东西 3.建立一个目录(随意创建一个目录) ,然后将yum源中配置文件全部用mv指令移动到创造的目录中并查看 4.在创造的目录中将CentOS-Media.repo移动到yum源的配置文件中并查看(用mv...
Linux系统 Windows server 2003卸载和安装IIS的图文教程 Windows 2008系统服务器安装IIS之前已经分享过了,和Windows 2003完全不同,今天飞飞将详细地和你分享Windows server 2003卸载和安装IIS的步骤方法,希望可以帮助到你~ 1、首先进入服务器,确定下服务器是否有安装IIS...
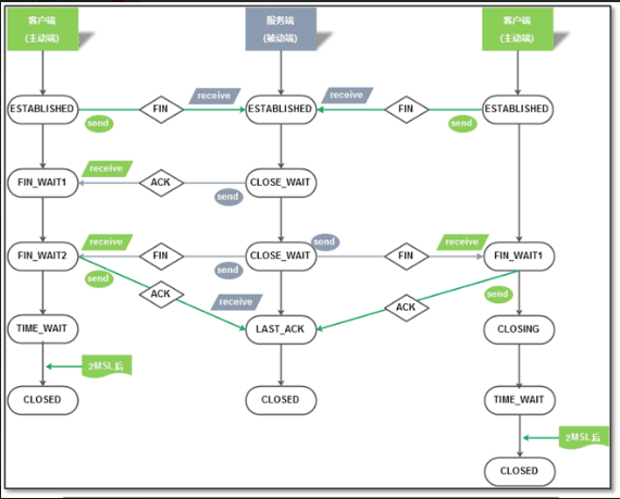
Linux系统 教你如何解决系统TIME_WAIT过多造成的问题 1、 time_wait的作用: TIME_WAIT状态存在的理由: 1)可靠地实现TCP全双工连接的终止 在进行关闭连接四次挥手协议时,最后的ACK是由主动关闭端发出的,如果这个最终的ACK丢失,服务器将重发最终的FIN, 因此客户端必须维护状态信息允许...
Linux系统 详解Nginx 部署的虚拟主机使用 Let's Encrypt 加密 https的方法 检查网站 HTTPS 情况 HTTPS 是现在网站的标配了,很多服务都是必须使用 https,如果你不使用的话,浏览器可能就不会对你非常友好了。 如果你不想使用商业的 CA 秘钥的话,你可以使用 Let’s Encrypt 来进行加密。 使用 ...
Linux系统 基础知识讲解:Linux设备驱动、网络驱动介绍 有线网络:以太网 无线网络:4G、wifi、蓝牙、5G 总结:内部MAC + 外部PHY + RJ45 座(内置网络变压器)就组成了一个完整的嵌入式网络接口硬件。 内部的 MAC 外设会通过 MII 或者 RMII 接口来连接外部的 PHY 芯片, MII...
Linux系统 系统基础:Linux服务端 TCP 连接的 TIME_WAIT 问题解决 写在开头,大概 4 年前,听到运维同学提到 TIME_WAIT 状态的 TCP 连接过多的问题,但是当时没有去细琢磨;最近又听人说起,是一个新手进行压测过程中,遇到的问题,因此,花点时间,细深究一下。 0.概要 几个方面: 问题描述:什么现象?什么影响? ...
Linux系统 教你如何使用Hyper-v虚拟机安装Centos7 介绍 可以让你在你的电脑上以虚拟机的形式运行多个操作系统(至于为什么选择这个,主要是系统已经自带了,所以能不装其他我就先不装其他试试) Hyper-V 可用于 64 位 Windows 10 专业版、企业版和教育版。 它无法用于家庭版。 准备 下载系统镜像...
Linux系统 Linux下Apache服务的部署和配置详细说明 1 Apache的作用 解析网页语言,如html,php,jsp等 接收web用户的请求,并给予一定的响应 2 Apache的安装 安装apche软件:dnf install httpd.x86_64 -y 3 apache的启用 开启apache服务并设...
Linux系统 基础知识讲解:Linux环境变量和进程地址空间介绍 Linux环境变量和进程地址空间 //查看进程pid和父进程 [dy@VM-12-10-centos jincheng_12_5]$ ps ajx | head -1 && ps axj | grep 3669470 PPID PID PG...
Linux系统 一步步教你Linux环境下部署Consul集群的具体步骤 1.Consul概念 1.1什么是Consul? Consul是一种服务网格解决方案,是HashiCorp公司推出的开源组件,由Go语言开发,部署起来很容易,只需要极少的可执行程序和配置。同时Consul也是一个分布式的,高度可用的系统,它附带了一个简单的...